A APA promove a implementação e monitorização das principais políticas ambientais nacionais, desenhadas para abordar os desafios que se colocam ao ambiente em Portugal. Nesta secção do site descrevem-se alguns dos desafios transversais que Portugal se comprometeu a abordar nos próximos anos, a nível internacional e europeu.
Objetivos
de Desenvolvimento Sustentável
-
A agenda de ação para o desenvolvimento sustentável Abrir ou Fechar
Em setembro de 2015 foi aprovada a Agenda 2030 de Desenvolvimento Sustentável: um plano de resposta às tendências e desafios globais, que inclui 17 Objetivos de Desenvolvimento Sustentável.
Esta agenda sucede aos Objetivos de Desenvolvimento do Milénio, que vigoraram entre 2000 e 2015, e que ajudaram a alcançar uma melhoria das condições de vida para milhões de pessoas. Porém, os progressos alcançados não foram iguais para todos, permanecendo um número considerável de cidadãos, incluindo milhões de crianças, à margem dos benefícios alcançados.
A Agenda 2030 veio alterar a forma de abordar o desenvolvimento, ao propor objetivos e metas universais, a serem implementados por todos os países e não apenas pelos países em desenvolvimento, como ocorreu com os anteriores Objetivos de Desenvolvimento do Milénio.
A Agenda 2030 está centrada em cinco eixos: pessoas, planeta, prosperidade, paz e parcerias (os “5P”) e estabelece um conjunto de 17 Objetivos de Desenvolvimento Sustentável (ODS) que abarcam as dimensões social, económica e ambiental. A sua operacionalização compreende 169 metas a atingir até 2030, cuja monitorização será assegurada por mais de 230 indicadores globais.

-
Implementação e monitorização da Agenda 2030 Abrir ou Fechar
Transformar esta visão em realidade é, em grande medida, responsabilidade dos governos dos países, mas os desafios exigem também a conjugação de esforços de uma multiplicidade de atores, incluindo as organizações não-governamentais, o sector empresarial privado, a academia, os parceiros sociais e restantes membros da sociedade civil.
A avaliação dos progressos é realizada regularmente por cada país e também pela Organização das Nações Unidas, que se comprometeu a publicar anualmente um relatório global "The Sustainable Development Goals Progress Report" , e a manter atualizada a plataforma de dados estatísticos "The Global SDG Indicators Database".
Na União Europeia (UE), o compromisso assumido com o desenvolvimento sustentável está desde há muito nos princípios do projeto europeu, sendo agora central nas suas prioridades. A União beneficia de um elevado nível de desenvolvimento económico, coesão social e sociedades democráticas, apresentando uma posição de partida favorável para atingir os objetivos propostos na Agenda.
No entanto, a sustentabilidade na Europa vai muito além da sua dimensão interna. Desafios globais como as alterações climáticas, os conflitos, as migrações, o terrorismo ou as pandemias têm uma repercussão direta em solo europeu, e não permitem que a UE desenvolva políticas como se estivesse isolada do resto do mundo.
As prioridades políticas da UE têm neste momento o desenvolvimento sustentável como pedra basilar e, naturalmente, os ODS estão no cerne da formulação de políticas internas e externas em todos os setores.
A Comissão adotou duas formas de incluir os ODS nos seus ciclos de implementação e avaliação de políticas:
- avalia os progressos de cada país relativamente aos ODS no contexto da monitorização do Semestre Europeu (um ciclo de coordenação das políticas económicas, sociais e orçamentais que faz parte do enquadramento de governação da União); e
- publica anualmente, através do Eurostat, um relatório que avalia a evolução dos estados membros e da União em relação aos ODS.
-
Portugal e a Agenda 2030 – prioridades nacionais Abrir ou Fechar
A implementação da Agenda 2030 pressupõe que cada país defina a forma como os ODS deverão ser concretizados e o nível de prioridade atribuído a cada objetivo.
Em 2017, Portugal, no primeiro relatório nacional sobre a implementação da Agenda 2030 para o Desenvolvimento Sustentável, identificou prioridades e desafios, políticas e iniciativas concorrentes para a prossecução da Agenda 2030. Fez também uma avaliação do ponto de partida nacional, definindo como prioritários seis dos 17 objetivos:
- a Educação de Qualidade;
- a Igualdade de Género;
- a Indústria, Inovação e Infraestruturas;
- a Redução das Desigualdades;
- a Ação Climática; e
- a Proteção da Vida Marinha.
Para monitorizar os progressos realizados de forma consistente e integrada, foi criada uma rede interministerial, que facilita a articulação e troca de informação entre entidades. A responsabilidade pela implementação, monitorização e revisão de cada ODS pertence ao Ministério detentor das respetivas competências.
O Ministério do Ambiente e Ação Climática é responsável pela coordenação de quatro ODS: Água potável e saneamento; Cidades e comunidades sustentáveis; Produção e consumo sustentáveis; e Ação climática.
O Instituto Nacional de Estatística publica regularmente um relatório de monitorização da evolução dos indicadores de desenvolvimento sustentável em Portugal.
Pacto
Ecológico Europeu
-
As prioridades da Comissão Europeia para o período 2019-2024 Abrir ou Fechar
A sustentabilidade é, primeira vez na história, a prioridade central na definição de políticas europeias.
O Pacto Ecológico Europeu (European Green Deal, em Inglês) é a primeira das seis prioridades da Comissão Europeia para o período 2019-2024:
- Um Pacto Ecológico Europeu: a Europa pretende ser o primeiro continente neutro em carbono, tornando-se uma economia moderna e eficiente em termos de recursos.
- Uma Europa preparada para a era digital: a estratégia digital da União Europeia pretende capacitar as pessoas para trabalhar com uma nova geração de tecnologias.
- Uma economia ao serviço das pessoas: a União Europeia quer promover um ambiente de investimento mais atraente e um crescimento que crie empregos de qualidade, especialmente para os jovens e as pequenas empresas.
- Uma Europa mais forte no mundo: a União Europeia quer reforçar sua voz no mundo, defendendo o multilateralismo e uma ordem global baseada em regras.
- Promoção do modo de vida europeu: a Europa pretende proteger o Estado de direito, defendendo a justiça e os valores fundamentais da União.
- Um novo impulso para a democracia europeia: a União quer dar mais voz aos europeus e proteger sua democracia de interferências externas, como desinformação e mensagens de ódio online.
As prioridades estão intrinsecamente interligadas e em todas estão presentes os princípios de sustentabilidade.
São exemplos disso o uso das tecnologias digitais de forma a promover a sustentabilidade, a capacitação e formação contínua para promover a inclusão e escolhas mais sustentáveis, a definição de princípios de financiamento sustentável, a promoção da criação de emprego “verde”, o desígnio estratégico de posicionar a Europa como líder da ação climática, a defensa da justiça e os valores fundamentais da união (que incluem a proteção do ambiente e valorização dos recursos naturais) e o propósito de ouvir todos os stakeholders na definição de políticas.
-
O Pacto Ecológico Europeu Abrir ou Fechar
O Pacto Ecológico Europeu tem como objetivo transformar a economia da União Europeia para alcançar um futuro sustentável e propõe:
- o aumento da ambição climática da União Europeia nos horizontes de 2030 e 2050,
- a disponibilização de energia limpa, a ser utilizada de modo eficiente,
- a mobilização da indústria para a economia circular e limpa,
- a construção sustentável e eficiente na utilização de recursos,
- a aceleração da mudança para uma mobilidade sustentável e inteligente,
- o acesso à alimentação justa, saudável e amiga do ambiente,
- a preservação e recuperação dos ecossistemas e biodiversidade e
- a ambição de alcançar um ambiente livre de substâncias tóxicas.
Para cada uma das áreas de intervenção do pacto, há um vasto um conjunto de leis, estratégias, planos e diretivas em desenvolvimento.O Pacto Ecológico Europeu é uma estratégia de crescimento que se vai reflectir na regulamentação a nível europeu e a nível nacional. Vai dar origem a políticas que, depois de definidas e comunicadas, têm de ser amplamente adotadas, implementadas e monitorizadas, não só pelas organizações governamentais, como pelo sector privado e pela sociedade. Só será possível alcançar os objetivos pretendidos com a participação de todos.
Os princípios subjacentes ao Pacto Ecológico Europeu são transversais a todas as áreas de intervenção:
- assegurar o financiamento e investimento sustentável,
- promover a “ecologização” dos orçamentos nacionais,
- mobilizar a investigação e promover a inovação,
- apoiar a educação e formação e
- envolver as partes interessadas nos diferentes processos.
Para assegurar o financiamento nesta transição ecológica e garantir que ninguém fica para trás, os primeiros documentos divulgados pela Comissão foram o Plano de Investimento do Pacto Ecológico Europeu, que mobilizará, na próxima década, investimentos públicos e privados de pelo menos 1 bilião de euros, e o Mecanismo para uma Transição Justa, que assegurará apoio financeiro e prático às pessoas, sectores e regiões mais afetadas pela transição.
-
A monitorização da implementação do Pacto Ecológico Europeu Abrir ou Fechar
A implementação destas políticas é complexa e deverá ser monitorizada regularmente e ajustada sempre que necessário. Para este fim, a Comissão Europeia conta com um conjunto de ferramentas:
- a monitorização regular dos Objetivos de Desenvolvimento Sustentável pelo Eurostat;
- a publicação regular de um Relatório de Prospetiva Estratégica que avalia as competências, vulnerabilidades e oportunidades a que os estados membros devem estar atentos, para aumentar a sua resiliência;
- o Semestre Europeu, um ciclo de coordenação das políticas económicas, sociais e orçamentais que faz parte da estrutura-quadro de governança da União;
- o 8º Programa de Ação em Matéria de Ambiente, que suporta diretamente a governança e monitorização do Pacto Ecológico Europeu.
Este conjunto de ferramentas de governança e monitorização dos objetivos de sustentabilidade da Europa e do Mundo é interligado e coerente e permite aos países Europeus avaliar a sua evolução e necessidade de adaptação na implementação do Pacto Ecológico Europeu.
Transição
Digital
-
A transformação sustentável do sector digital Abrir ou Fechar
A adoção de tecnologias digitais pelos cidadãos, empresas e organizações públicas pode ajudar a construir uma sociedade mais sustentável. Entre outros, pode ajudar a reduzir o consumo de energia e água, a reduzir as emissões de gases com efeito de estufa e a minimizar a utilização de produtos tóxicos.
No entanto é preciso assegurar que as infraestruturas de tecnologias de informação e comunicação não gastam, elas próprias, mais energia do que a que conseguem poupar. Atualmente o sector digital é responsável por entre 8% e 10% do consumo energético e entre 2% e 4% das emissões de gases com efeito de estufa a nível europeu. É necessário reduzir a pegada ecológica do processamento de informação.
Para este fim é necessário investir, entre outros, no aumento da produção europeia de semicondutores de última geração, na computação com aceleração quântica e na segurança e sustentabilidade dos serviços de cloud e centros de dados.
-
A Estratégia Digital Europeia Abrir ou Fechar
“Uma Europa preparada para a era digital” é a segunda das seis prioridades da Comissão Europeia para o período 2019-2024. É assumido que a transição digital deverá ocorrer em simultâneo com a transição ecológica.
Na comunicação de fevereiro de 2020, “Shaping Europe’s digital future”, a Comissão definiu a sua visão e objetivos para uma transição digital alinhada com os valores Europeus: a tecnologia ao serviço dos cidadãos, uma economia digital justa e competitiva e uma sociedade aberta, democrática e sustentável.
A pandemia de Coronavírus deu lugar a uma forte aceleração de algumas das tendências de digitalização que já estavam em desenvolvimento, demonstrando as suas oportunidades e expondo as suas vulnerabilidades.
Na sequência deste desenvolvimento, a Comissão lançou, em março de 2021, a “Bússola Digital: Década Digital da Europa”, complementando a visão de transformação digital até 2030 e identificando quatro pontos cardeais, que terão objetivos quantificados:
- Desenvolver as competências digitais dos cidadãos e formar mais especialistas de tecnologias de informação;
- Promover a digitalização dos serviços públicos;
- Estabelecer infraestruturas digitais rápidas, seguras e sustentáveis; e
- Promover a transformação digital das empresas.
Além destas linhas de orientação, este documento define a criação de uma estrutura-quadro de princípios e direitos digitais para ajudar a promover e defender os valores da UE no espaço digital e a criação de projetos multinacionais e de parcerias internacionais para apoiar a implementação da estratégia.
-
A transformação digital e as tecnologias ambientais Abrir ou Fechar
A robótica, a inteligência artificial, a internet das coisas e a gestão e interpretação de grandes quantidades de dados (big data) são algumas das tecnologias que, aplicadas à resolução de problemas ambientais, podem facilitar a transição ecológica.
No contexto de recuperação económica e de uma transformação digital e ecológica, há um conjunto de tecnologias ambientais que, apoiadas pelas tecnologias digitais, podem ser determinantes para o sucesso da implementação do Pacto Ecológico Europeu:
- as tecnologias que promovem a sustentabilidade da agricultura, quer a nível de uso eficiente dos recursos hídricos, quer a nível de redução da utilização de fertilizantes;
- as tecnologias que apoiam a redução das perdas de água nas infraestruturas de distribuição;
- as tecnologias que promovem a renovação sustentável do edificado, tornando-o mais eficiente, quer a nível energético, quer a nível do consumo de água, promovendo também a reutilização de materiais de construção e demolição;
- as tecnologias que promovem a sustentabilidade e bom funcionamento da mobilidade elétrica, incluindo das baterias;
- as tecnologias que promovem a mobilidade sustentável e inteligente, incluindo a reestruturação da aviação e a expansão da ferrovia e outros modos “limpos” de mobilidade;
- as tecnologias que promovem a otimização das cadeias de logística e de transporte;
- as tecnologias que promovem a expansão da produção de energias renováveis offshore e a utilização do hidrogénio limpo como fonte de energia;
- as tecnologias que promovem a criação e adaptação de infraestruturas de transporte, armazenamento e fornecimento de energias renováveis;
- as tecnologias que promovem a monitorização remota da natureza (incêndios, disponibilidade de recursos hídricos, vida selvagem, densidade florestal, erosão costeira);
- as tecnologias que permitem a monitorização, redução das emissões de carbono e sua captura;
- as tecnologias que promovem o desenho e a produção de embalagens sustentáveis, reduzindo ao mínimo o uso de materiais não reciclados e recicláveis;
- as tecnologias que promovem a circularidade da economia.
O desenvolvimento e adoção destas tecnologias implica:
- a adoção e utilização de princípios e procedimentos de financiamento sustentável, que valorizam as tecnologias amigas do ambiente em detrimento das que não o são;
- o investimento na investigação e desenvolvimento destas tecnologias;
- a capacitação de trabalhadores para a colaboração com novas indústrias e tecnologias.
No setor digital, a adoção destas tecnologias implica também assegurar a privacidade dos cidadãos quando são usados dados pessoais; eliminar a infoexclusão; acautelar a cibersegurança e, naturalmente, reduzir a pegada ecológica do processamento de informação.
Finanças
Sustentáveis
-
Definição de Finanças Sustentáveis Abrir ou Fechar
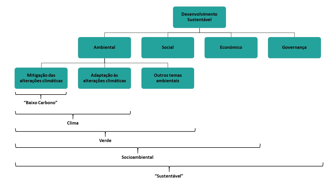
O processo de financiamento sustentável observa, na decisão de investimento, para além das normais ponderações económicas, considerações ambientais, sociais e de governança (em Inglês ESG – environmental, social and governance).

(Traduzido do Relatório da Comissão Europeia “Defining "green" in the context of green finance”, de Outubro de 2017)
As considerações ambientais podem incluir a mitigação e adaptação às alterações climáticas, a preservação da biodiversidade, a prevenção da poluição e a promoção da circularidade da economia.
As considerações sociais podem referir-se a temas relacionados com as desigualdades, a inclusão, as relações laborais, o investimento no capital humano e nas comunidades e os assuntos relacionados com os direitos humanos.
As considerações de governança das organizações públicas e privadas incluem as estruturas de gestão, as relações com os empregados e a remuneração dos executivos, bem como a inclusão dos aspetos sociais e ambientais nos processos de tomada de decisão.
-
As finanças sustentáveis na União Europeia Abrir ou Fechar
Para alcançar o desígnio de ser o primeiro continente neutro em carbono até 2050, tornando a sua economia sustentável, justa e inclusiva, a Europa terá de deixar de investir em projetos com base em combustíveis fósseis e que destroem ecossistemas e realizar, entre outros, grandes investimentos em infraestruturas energéticas, de mobilidade e de descarbonização. Nesse sentido, um dos princípios transversais subjacentes à implementação do Pacto Ecológico Europeu é assegurar que o financiamento e investimento é realizado com base em princípios de sustentabilidade.
Além de ajudar a mobilizar o financiamento necessário para alcançar os objetivos do Pacto Ecológico Europeu, a mobilização de financiamento e investimento sustentável ajudará a Europa a cumprir os objetivos com que se comprometeu a nível internacional, em particular os relacionados com os Objetivos de Desenvolvimento Sustentável e o Acordo de Paris.
A União Europeia tem, desde março de 2018, um plano de ação sobre o financiamento do desenvolvimento sustentável, que lança uma estratégia para melhorar a ligação entre finanças e sustentabilidade, e cujas linhas orientadoras são:
- Reorientar os fluxos de capital para uma economia mais sustentável;
- Integrar a sustentabilidade na gestão de risco;
- Promover a transparência e o pensamento de longo prazo.
No contexto do Pacto Ecológico Europeu, e com base neste plano de ação, foi renovada a estratégia europeia de finanças sustentáveis, promovendo a aceleração da implementação das suas medidas.
No mesmo sentido, o Plano de Investimento do Pacto Ecológico Europeu (também denominado Plano de Investimento Europa Sustentável) pretende mobilizar pelo menos um bilião de euros de investimento sustentável, público e privado, ao longo desta década.
-
Enquadramento para a implementação das finanças sustentáveis Abrir ou Fechar
Vários grupos de trabalho estão a desenvolver, a nível internacional, múltiplas metodologias e processos para apoiar as organizações a concretizar os princípios das finanças sustentáveis, entre as quais:
- A União Europeia está a desenvolver um sistema de classificação das atividades económicas sustentáveis – a Taxonomia Europeia para atividades sustentáveis – e está a regulamentar a divulgação, por parte do sector financeiro, de informação relacionada com a sustentabilidade dos investimentos.
- O Financial Stability Board (uma organização internacional que monitoriza e faz recomendações sobre o sistema financeiro mundial) criou uma Task Force on Climate Related Disclosures para trabalhar na criação de princípios e orientações para a divulgação, a nível empresarial, de informação relacionada com o impacte das alterações climáticas nos investimentos.
- A Iniciativa Financeira do Programa Ambiente da Organização das Nações Unidas, numa parceria com o sector financeiro a nível global, desenvolveu um conjunto de princípios para a banca responsável (UNEP Principles for Responsible Banking) e também um conjunto de princípios para o investimento responsável (Principles for Responsible Investment).
- A União Europeia está a definir uma norma de títulos financeiros verdes (Green Bond Standard) para uniformizar, entre os países da União, os critérios de emissão deste tipo de ativos financeiros.
- A plataforma Internacional sobre as Finanças Sustentáveis, formada por 17 membros (Argentina, Canadá, Chile, China, Hong Kong, Índia, Indonésia, Japão, Nova Zelândia, Noruega, Marrocos, Quénia, Reino Unido, Senegal, Singapura, Suíça e a União Europeia) que, juntos, representam 55% das emissões mundiais de gases com efeitos de estufa, 50% da população mundial e 55% do PIB mundial, tem como principal objetivo aumentar a escala de mobilização de capital privado para investimentos ambientalmente sustentáveis.
- A Organização para a Cooperação e Desenvolvimento Económico (OCDE) tem um Centro sobre Finanças e Investimento Verde cuja missão é ajudar a catalisar e apoiar a transição para uma economia verde, de baixas emissões e resiliente às alterações climáticas, através do desenvolvimento de políticas e instrumentos eficazes para o financiamento e investimento verdes.
- Em Portugal, o Grupo de Reflexão para o Financiamento Sustentável, constituído pelos principais atores do setor financeiro em Portugal e coordenado pelo Ministério do Ambiente e da Transição Energética em parceria com o Ministério das Finanças e Ministério da Economia, publicou o documento “Linhas de Orientação para Acelerar o Financiamento Sustentável em Portugal”, no qual são identificadas recomendações para acelerar a concretização de um quadro de financiamento sustentável nacional.
Todos estes desenvolvimentos desafiam e ajudam as empresas e instituições bancárias a implementar os princípios de sustentabilidade como base da sua forma de operar.
Economia
Circular
-
O conceito de Economia Circular Abrir ou Fechar
De acordo com a Ellen MacArthur Foundation, abandonando o modelo económico linear (extrair, produzir, deitar fora), o conceito de economia circular implica a gradual dissociação entre a atividade económica e o consumo de recursos, sempre recorrendo a fontes de energia renováveis.
Este modelo assume construir capital económico (permitindo o crescimento económico), natural (protegendo e regenerando ecossistemas) e social (criando mais e melhores postos de trabalho), e é baseado em três princípios:
- Desenhar produtos e serviços que eliminem os resíduos e a poluição;
- Manter os produtos e os materiais em uso;
- Regenerar os sistemas naturais.
O modelo de economia circular diferencia dois tipos de sistemas circulares: os biológicos e os técnicos.
Nos ciclos biológicos, os únicos onde tem lugar o consumo, os restos de comida e outros materiais de base biológica, tal como restos de algodão ou madeira, são repostos nos ecossistemas, através de processos de compostagem e digestão anaeróbica. Os ciclos biológicos resultam na regeneração de sistemas vivos, como o solo, que disponibilizam recursos renováveis. Estes ciclos estão na base do conceito de bioeconomia circular (utilização de matérias-primas naturais em ciclos fechados).
Os ciclos técnicos recuperam e renovam produtos, componentes e materiais através de processos de reutilização, reparação, remanufactura ou, em último recurso, reciclagem.
-
Alguns princípios de Economia Circular Abrir ou Fechar
Para realizar a transição para o modelo de economia circular é necessário promover a implementação dos seus princípios na produção e consumo de bens e serviços:
- O eco-design considera e integra na sua conceção os impactes ambientais do ciclo de vida de um produto, incluindo a sua reparabilidade e a utilização de produtos tóxicos.
- A ecologia industrial permite otimizar a gestão, num determinado território ou zona industrial, dos fluxos de materiais, energia e serviços (recursos, transformação e transporte), potenciando a circularidade.
- A compra de serviços em vez de bens (comprar serviços de iluminação, em vez de sistemas de iluminação, ou alugar um carro ou uma bicicleta pelo tempo de deslocação, em vez de comprar um carro ou uma bicicleta), além de ser economicamente vantajosa para o consumidor, promove o prolongamento do ciclo de vida dos produtos.
- A reparação de produtos danificados permite prolongar o seu ciclo de vida.
- O mercado de produtos usados permite reintrodução no mercado de produtos que não são novos, mas estão em bom estado, porém já não interessam aos consumidores iniciais, prolongando o seu ciclo de vida.
- A reutilização de produtos ou partes de produtos para a produção de outros bens permite prolongar o seu ciclo de vida e promover a circularidade dos materiais.
- Na agricultura e pecuária (e até na aquacultura), a utilização de processos biológicos desenhados para o tratamento de produtos que de outra forma poderiam tornar-se tóxicos (como estrume ou bagaço de azeitona), permitem a sua reintrodução nos ecossistemas, preservando, regenerando e mantendo a qualidade dos seus serviços.
Num contexto de economia circular, a reciclagem e a valorização energética (queima para aquecimento ou produção de energia) dos resíduos que não podem ser reciclados devem ser as últimas opções a considerar.
-
A Economia Circular no contexto do Pacto Ecológico Europeu Abrir ou Fechar
A mobilização da indústria para uma economia circular e limpa é um dos oito pilares do Pacto Ecológico Europeu.
No contexto do Pacto Ecológico Europeu, o Plano de Ação para a Economia Circular foi revisto e apresenta 35 ações legislativas para:
- Tornar os produtos sustentáveis a norma na União Europeia;
- Capacitar os consumidores e os compradores públicos;
- Focar nos setores que usam mais recursos e onde o potencial de circularidade é mais alto, como os produtos eletrónicos e as tecnologias de informação e comunicação; as baterias e veículos; as embalagens; os plásticos; os têxteis; a construção e edifícios; a comida; a água e os nutrientes;
- Assegurar a produção de menos resíduos;
- Fazer a circularidade funcionar para pessoas, regiões e cidades;
- Liderar os esforços globais na implementação de uma economia circular.
Para além destas ações, o Plano inclui três medidas transversais para:
- Intensificar as sinergias entre a circularidade da economia e a redução das emissões de gases com efeito de estufa;
- Promover medidas económicas que orientem os investimentos e financiamentos para modelos de produção e de consumo mais sustentáveis;
- Usar a investigação, a inovação e a digitalização para promover a transição para uma economia circular.